Capacitor Ac Signal
Solved For The Following Ac Circuit Find The Magnitude T

Bypass Capacitor Functions And Its Applications
Why Does A Capacitor Block Dc But Pass Ac Quora

How An Electrolytic Capacitor Survives In Negative Half

Electronic Circuits Filters Tutorialspoint
How Does A Capacitor Work For An Energy Meter Ele Times

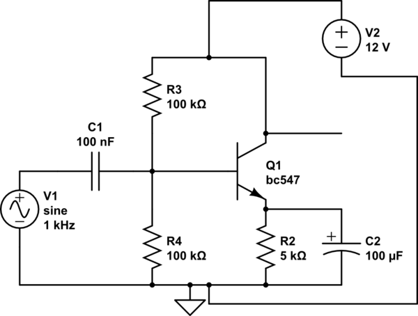
What Is Coupling Capacitor Transistor Amplifier Circuits Electronic Devices Circuits

Solved 1 The Coupling Capacitor Illustrated Below Is U

Does A Capacitor By Itself Act As A High Pass Or Low Pass

Ac Small Signal Model To Derive Control To Capacitor Voltage

Capacitance In Ac Circuit And Capacitive Reactance

Capacitors Learn Sparkfun Com

Filter Circuits Working Series Inductor Shunt Capacitor Rc

Capacitor Wikipedia

Why Does My Laptop Adapter Output Nominal Voltage With A
Comments
Post a Comment